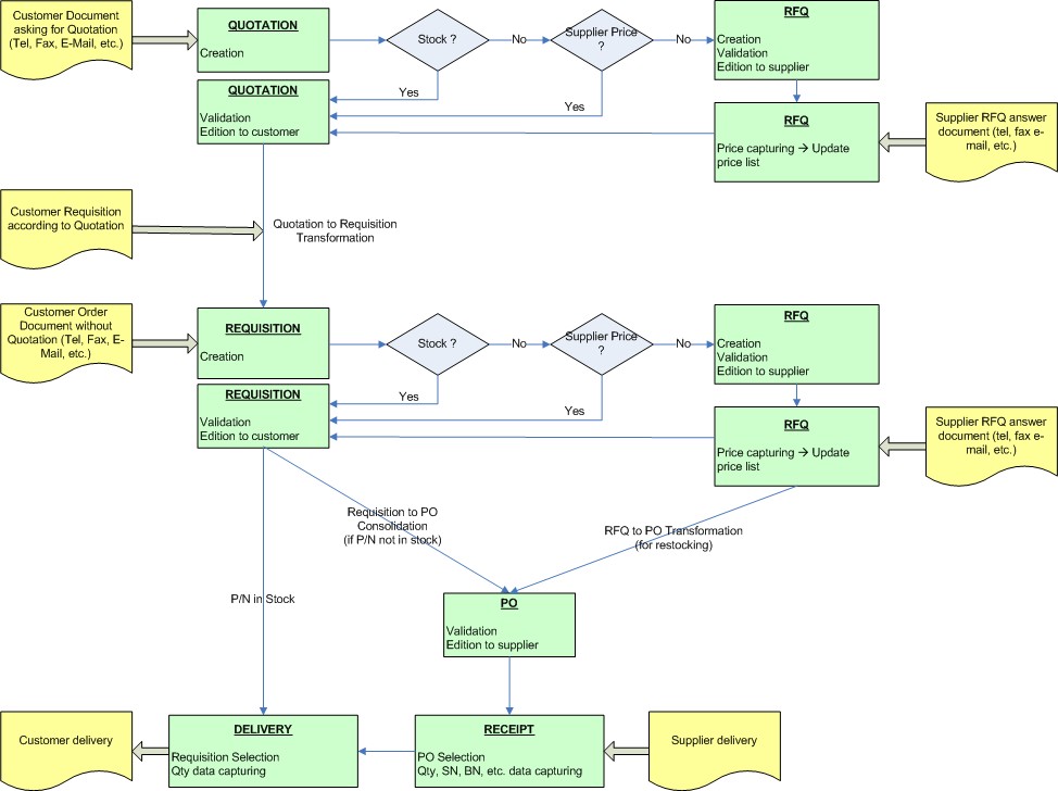
Purchase/Sales process

Purchase & Sales process

SPM documentation - Juilet 6th 2009 Written by Rémi Equoy

Document concerned by this process



Created with the Freeware Edition of HelpNDoc: Free CHM Help documentation generator